COMMUNICATION

2014: Cultural magazine Project with 
the Polish Embassy, 
Warsaw:
• Covering the cultural life of Warsaw: producing a cultural 
magazine for the Polish Embassy. (On MA, DMJX, Copenhagen).
• Content and visual communication.

Content: Tania Maria Hennenberg
Art Direction and Graphic Design: Tania Maria Henneberg

Medie kit - Amalie 2022

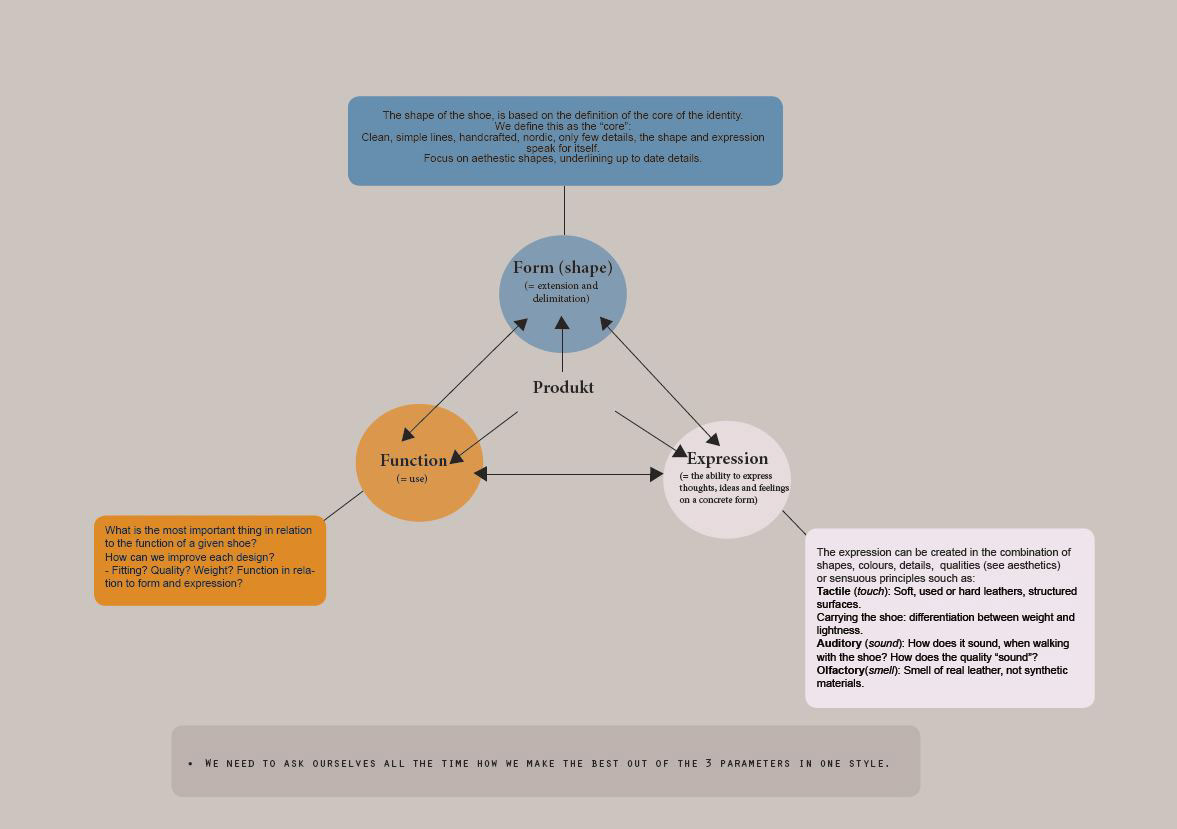
Brand idea developing for Pieces Shoes exploring and discussing a new design core in accordance with and how to communicate that in the actual design.

Content: Tania Maria Hennenberg
Art Direction and Graphic Design: Tania Maria Henneberg
Back to Top